党组书记、检察长:盛智
检务指南
机构设置
班子成员
工作报告
联络平台
网上申诉
检察长信箱
芙蓉检察微博
芙蓉检察微博
芙蓉检察微信
芙蓉检察微信
 
当前位置:首页>>检务公开
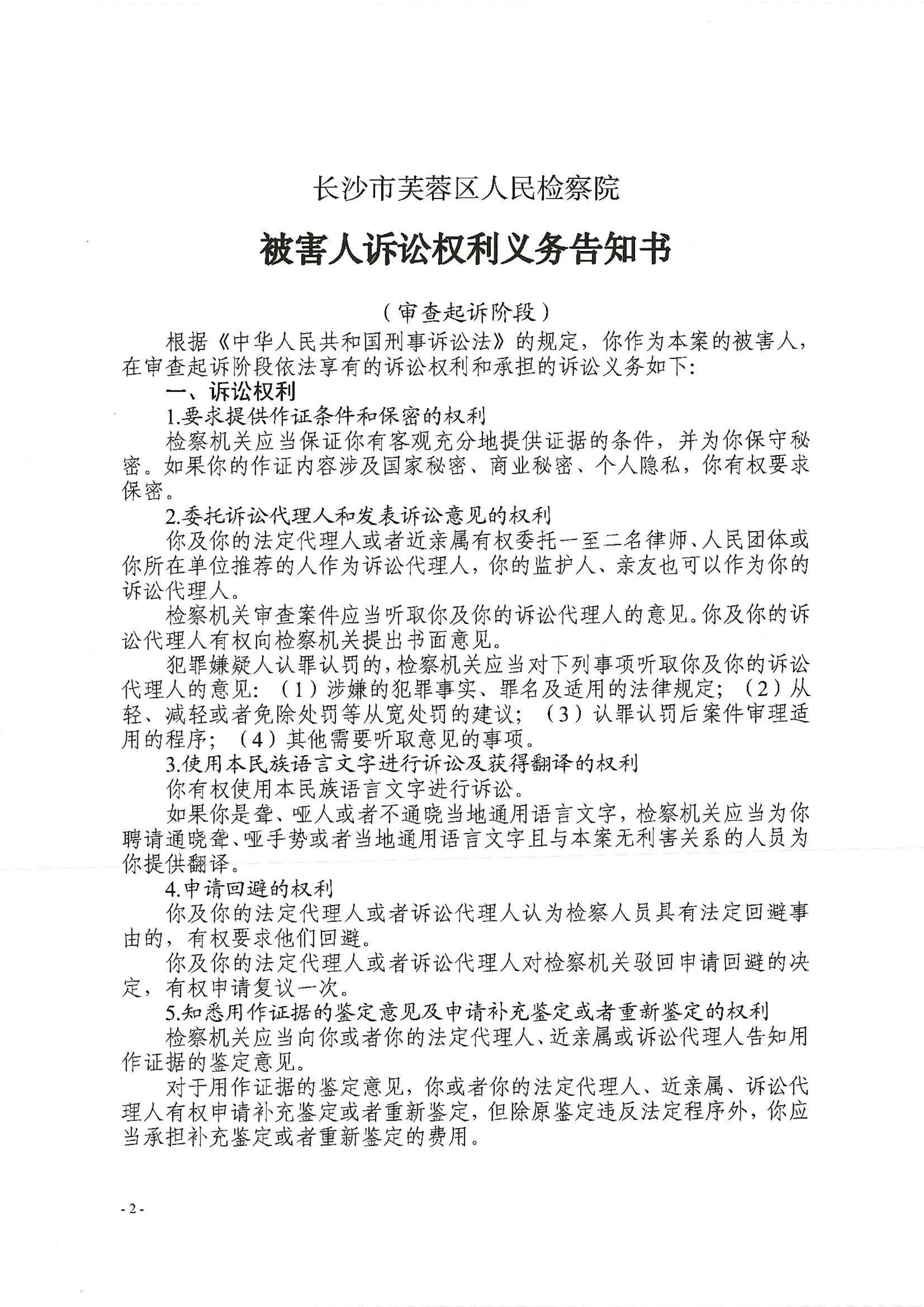
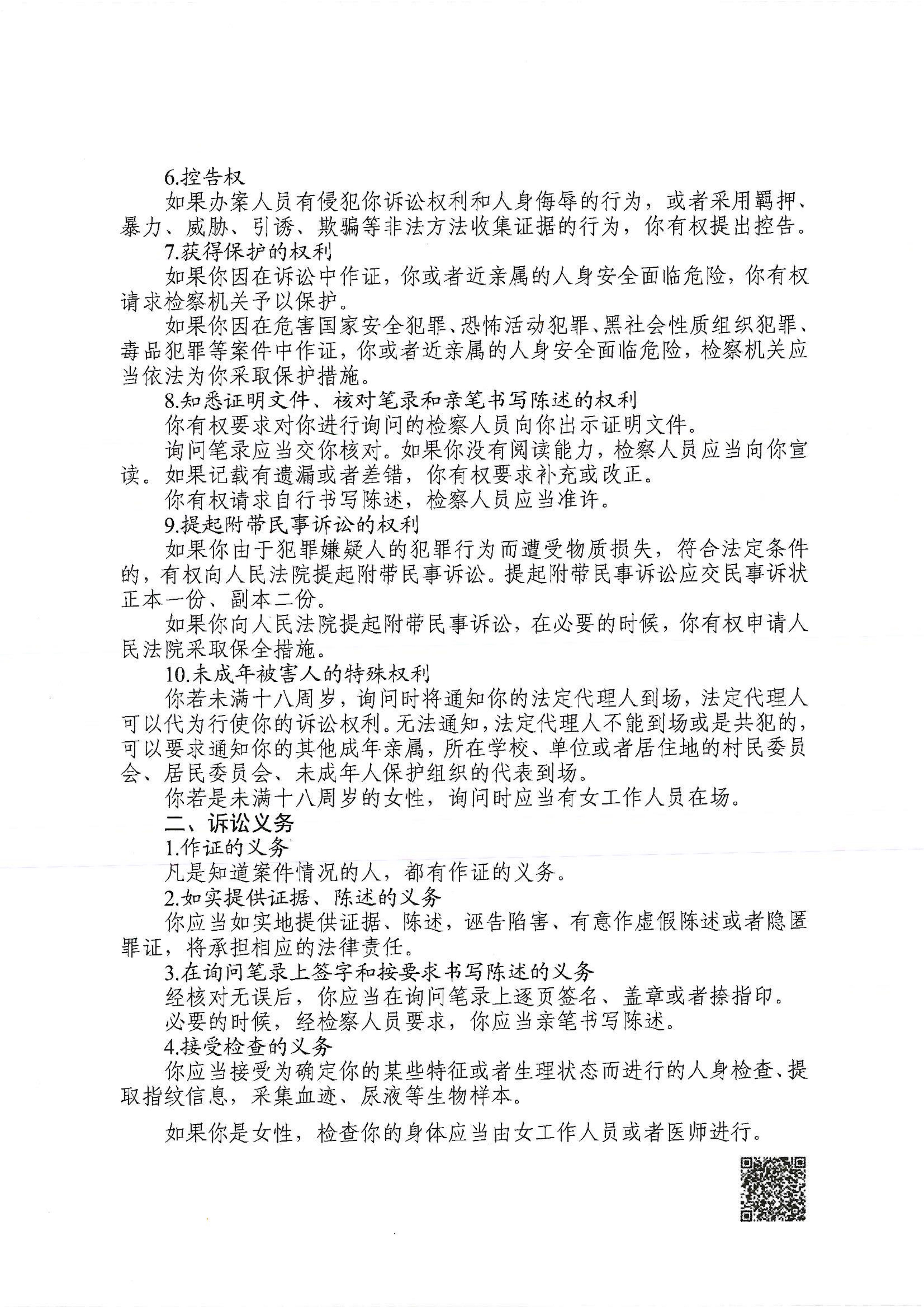
罗娇、颜婷等6人诈骗案委托诉讼代理人/申请法律援助告知书、被害人诉讼权利义务告知书
时间:2026-01-31  作者:  新闻来源:  【字号: | |


 
主办:长沙市芙蓉区人民检察院
地址:长沙市芙蓉区恒达路87号 邮编:410011
京ICP备10217144号-1 中文域名备案号:湘ICP备2025142411号-1 技术支持:正义网
本网网页设计、图标、内容未经协议授权禁止转载、摘编或建立镜像,禁止作为任何商业用途的使用。